角逐「免税」生意:老牌与新贵,乱象与机会
5年前
收藏 0
0
【摘要】:备货、管货、库存、运营,人、货、场等要素一个都不能少,免税生意也并非一本万利。
国庆的前一天,离岛免税的海口美兰机场已与“菜市场”无异。
等待结账的队伍排成了长龙、免税商品提货点前拥挤得完全没有人保持“安全距离”、甚至买一杯与免税无关的星巴克都需要等待15分钟以上。
海南很热,不光是天气热。免税店的生意给这座岛再次升温。在绿公司年会上,海南省人民政府副省长沈丹阳透露,从今年7月1日离岛免税新政策开始实施至9月26日的88天时间内,离岛免税销售额达到了83亿元。
而放到更大的范围看,2008年-2018年中国免税业销售收入十年增长近6倍。而在今年免税政策松绑效应以及全球范围的疫情影响下,海外免税消费快速回流,中国免税如火如荼,行业迎来黄金成长期。

海口美兰机场,深响/摄
01 老牌与新贵
免税行业最早诞生于1947年的爱尔兰。其理论基础是,境外人员在本国逗留期间并未享受本国对应福利,因此将增值税、消费税等消费行为相关的税赋予以退还。
后来逐渐演变出四种主流模式:
-
口岸免税,也就是机场的免税店;
-
离岛免税,比如海南;
-
市内免税,即开设在市内的免税店,消费者在店内采购付款,在机场等口岸提取商品;
-
机上、船上免税。
目前,国内免税市场主要依赖于机场免税、离岛免税贡献部分销售额,市内免税占比不足1%。横向对比韩国去年的情况,其市内免税销售180亿美元,比例高达85%,占绝对主导地位。由此可见,口岸免税和离岛免税是重点,机上免税可以忽略不计,增量机遇在于市内免税。
相比于机场免税,市内店离消费者更近,场地租金也相对较低,购物时间空间都可以得到延展。而韩国2019年市内免税店销售规模占比超过80%,也侧面印证了这一模式的可行性。国泰君安证券的研究报告显示,如果仅考虑北上广深四座一线城市,预计2023年市内免税市场收入有望达到172.5亿元,利润有望达到34.5亿元。
然而机遇总是伴随着诸多挑战。
“目前国内的市内免税店销售的商品品类有限,而且只针对外籍离境人士,价格优势也不明显,你看北京蓝色港湾的市内免税店基本没什么人,”一位免税店经营者告诉「深响」:“很多人都不知道那儿还有个免税店。”
而可能出现的尴尬局面则是市内免税店中的品牌与品牌正常的零售主渠道产生交集和冲突。
几近空白的市场等于高昂的教育成本,也等于未被开垦的隐藏金矿。我们看到,中免2019年营业成本超过200亿元,而其中支付给机场的租金加上免税收入提成就接近百亿。如果能在市内开展免税,租金成本骤降,免税生意本来就高达40%50%甚至60%的毛利率还会进一步提升。
刚刚新获得牌照的王府井就有意在市内免税店拓展业务。

位于北京蓝色港湾购物中心17号楼的市内免税店
开业面积513平方米
说到王府井,它可以说是免税生意的新贵。
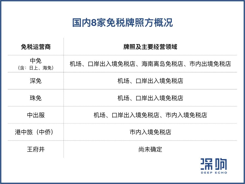
今年6月9日,王府井拿下免税品经营资质,成为了继中免、日上免税行、海免、珠免、深免、中出服、中侨之后,第8个拥有免税牌照的企业。消息一出,股价直接涨停。不仅如此,其股价从当日27.38元收盘价,一个月时间在7月9日盘中创下79.19元的高点,区间最大涨幅达到189%。
与此同时,还有许多公司正在申请免税牌照,包括百联股份、岭南控股、鄂武商A、大商股份、欧亚集团、南宁百货、友阿股份、中百集团、步步高、东百集团等。
事实上,很多专家都曾指出过免税牌照数量的稀缺,既不利于市场竞争,也不利于运营水平的提升。王府井获得牌照也算是给板结的市场注入了一点新意。

新贵固然当红,但真正稳坐钓鱼台的还是老牌中免。
中免集团的全称,是中国免税品(集团)有限责任公司。中免及其拥有的日上免税2019年免税品营业收入高达约428亿元,是排在其后的所有免税企业的营业收入总和的2倍还多。
虽然关于中免占整个免税行业的渗透比例尚无明确数据,但可以明显感知,其存在感绝对是大半壁江山。
02 突破口海南
老牌实力雄厚,新贵尚未发力,这时候搅动免税市场的关键角色就落到了海南头上。
6月29日,离岛免税新政策发布——自7月1日起,离岛旅客每人每年的免税额度从3万提升到10万,取消单件商品8000元免税限额规定;化妆品每次离岛限购件数从12件提高到30件;免税商品种类由原来的38种扩大到45种,新增手机、平板等七大类免税商品。
政策一出,海南免税生意立马红火了起来。

图片来源:海关总署官网
7月1日至13日,离岛旅客累计购物16.8万人次,购物总额9.03亿元,日均购物旅客1.3万人次,日均购物额7000余万元,比政策实施前日均购物额增长三成。
据海关总署消息,新政实施首月,海南省4家离岛免税店实现免税销售额约25亿元,人均消费5527元,同比分别增长240%和82%。
而三亚凤凰国际机场,也成为了疫后恢复速度最快的机场。
1988年海南建省办经济特区,当时一台松下电视,内陆要5000元,海南只要2000元。昨日重现,据「深响」对比,400ml兰蔻大粉水在天猫以及京东官方店上售价均为420元,但在海口美兰免税店3瓶合计880元,同时还能叠加1件9折、3件85折的折扣。

代购一窝蜂地来这里淘金也就不足为奇了。8月17日,“海南打掉离岛免税商品套购团伙9个”的话题登上微博热搜。
离岛旅客以牟利为目的的为他人购买免税品,将所购免税品在国内市场再次销售,购买、提取免税品时提供虚假的身份证或虚假的离岛信息等,将由海关按照相关法律法规处理。三年内不得享受离岛免税购物政策,并可依照有关规定纳入相关信用记录。——尽管监管办法明确规定,但代购们依然活跃。
此前已有不少报道指出一些旅游业从业者组织人员从外省进入海南岛,专门取用他们的免税额度,同时还有一些航班机组人员、全职买手、大学生也加入到了离岛免税代购大军。
代购乱象其实一直都有,只是过去集中在日韩、香港市场。“专业海南代购”掌握了一系列个人身份信息,从不担心额度问题,而专柜销售为了完成业绩也会对代购睁一只眼闭一只眼。
而更深层次的问题还在于离岛免税生意其实不该割裂地看,而应该和当地旅游行程组合拳。拥有牌照以及政策优势只是一个入场券,长期繁荣还需要品牌商的支撑以及整个免税供应链的保障。
03 线上会是新机会吗?
市内免税与离岛免税都因为这次疫情而有了新的发展契机,作为免税扛把子的机场免税店则更多地需要“自救”——他们的想法是往线上走。
今年2月,日上更新了日上会员APP功能,之后日上北京和CDF会员购开通了线上商城,可以直接购买商品并邮寄到家;同时日上北京和CDF会员购今年上线了采用邀请制的小程序,被邀请的消费者,能在这两个小程序上下单,价格与机场日上免税店的售价差不多。
日上免税行设置的约束条件是,每人每个月有消费限额,且只有会员可以下单购买,提交付款时需提供最近一次的出境记录,“近两三月的出境记录都可以,较长的允许最近一年至一年半”。
后来日上又放宽了限制条件,只要购买日上plus优选特权券,就拥有了免税品购物的权利。优选券售价218元,有效期是自购买10天内有效,每单1500元起,购物金额无上限。

04 免税小程序
不过,并不是所有的东西都能搬到线上,一些品牌方对于“线上”还是排斥的,其很大程度上是因为之前线下免税和自身主流渠道之间是存在“物理”间隔的,一旦上线,实际的间隔消失,线上免税很有可能会对有税商品的主渠道产生巨大冲击,这对于品牌自身的价格管理、供货体系、代销制度都有可能产生影响。
而品牌纠结的点在于线上免税虽然会对原渠道行程威胁,但也能帮忙“去库存”。
未来国家会不会给电商企业发相关牌照还是未知数,不过,具有阿里巴巴背景的银泰百货,已经向有关部门提交了免税牌照的申请。
如果成行,这不光能解决线下去库存的问题,也能进一步解构垄断、推进竞争以促进各方积极发展。
毕竟,真正做好免税生意也绝非一张牌照就能万事大吉,备货、管货、库存、运营,人、货、场等要素一个都不能少,免税生意也并非一本万利。
本文由广告狂人作者: 深响 发布,其版权均为原作者所有,文章为作者独立观点,不代表 广告狂人 对观点赞同或支持,未经授权,请勿转载,谢谢!
0
-已有0位广告人觉得这个内容很不错-
继续浏览与本文标签相同的文章
扫一扫
关注作者微信公众账号




