中式养生水,如何成为饮品届“新顶流”?
8月前
收藏 1
1
【摘要】:如题
圈主最近发现,
同事最爱在便利店买的饮料,从无糖乌龙茶变成了红豆薏米水、红枣水等中式养生水。
连上班写字楼的电梯广告,也是国货老品牌露露新出的中式养生水。

中式养生水,好像真的有点火。
▽
先来给不了解的朋友介绍一下中式养生水的定义:
中式养生水是以红豆、薏米、枸杞等药食同源食材为基础,通过熬煮或萃取工艺制成的即饮型植物饮料。

来源:《2024年中国中式养生水行业发展趋势洞察报告》
01品类大爆发
近两年无疑进入了中式养生水的爆发期。
货架上的相关商品如雨后春笋般涌现,其背后是国内外多个品牌接连入局,不断推出各式新品。

你能看到饮品品牌的新秀与老将同台竞技。
元气森林推出子品牌“好自在”;承德露露推出“露露草本”系列;康师傅、统一这对老对手相继参赛;连三得利这种海外品牌都专门推出养生饮新品牌“三得利焕方”,并上线五红饮、玫瑰黄芪饮等新品。
你也能看到其他品牌跨界而来。
盒马、来伊份等零售平台,在上架养生饮品的同时,也陆续推出多款自营产品。
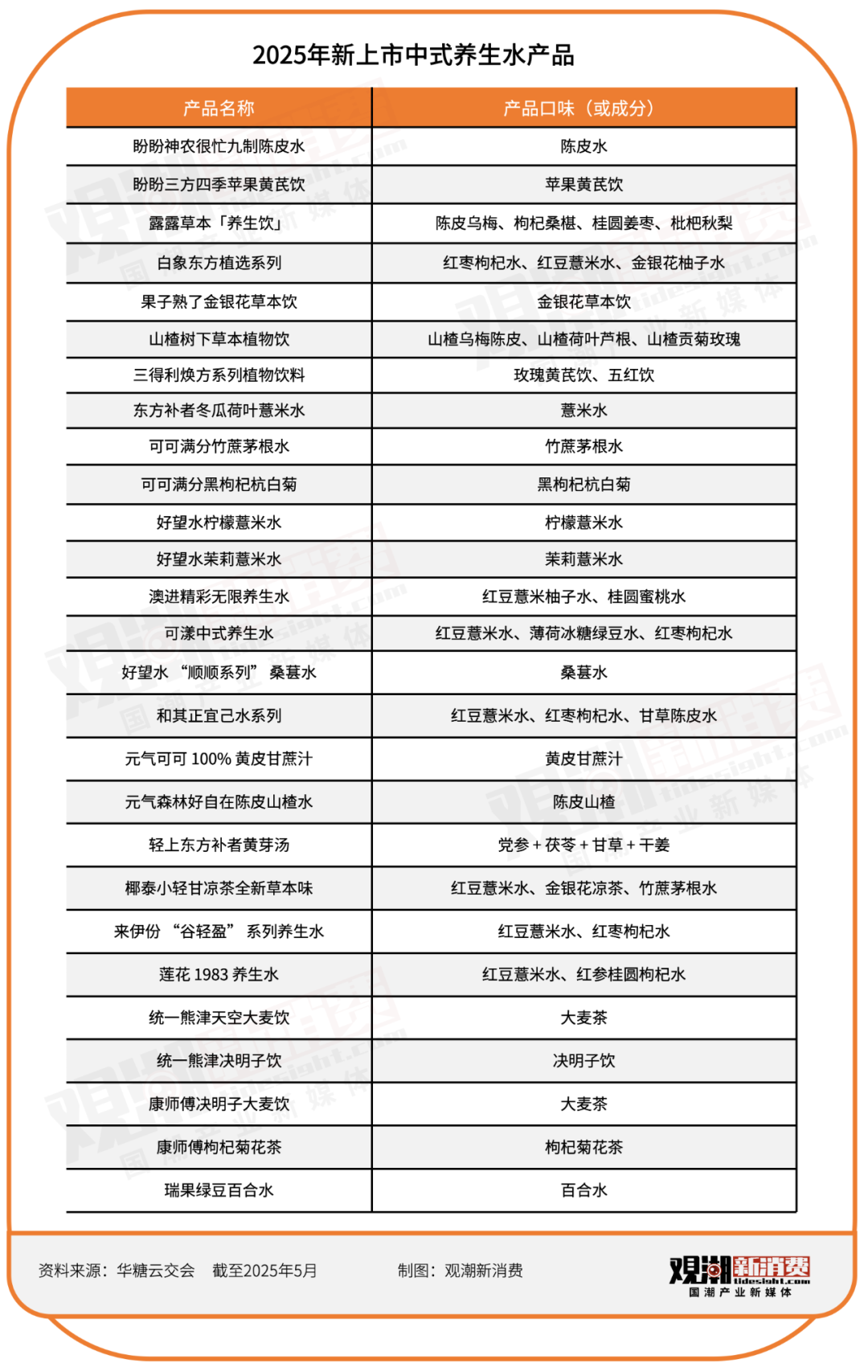
据DT商业观察的不完全统计,24年6月至25年5月下旬,至少有23个品牌推出了59款养生水新品,口味多达49种。
马上赢数据显示,2025年Q1对比24年同期,中式养生水所在的植物饮料类目份额实现21.21%的增长。

(数据来源:马上赢)
02中式养生成走红关键
一到夏天,圈主的妈妈就会炖各种汤汤水水,什么红枣银耳汤、百合绿豆汤、红豆薏米水……
中式养生水的口味也大多参考了以上家庭自制饮品甜汤,以红枣、红豆、薏米、陈皮、枸杞等大众熟悉的食材药材为原料。

(图源:观潮新消费)
强调“天然”、“温补”等东方养生哲学的中式养生水,是在传统喝茶喝汤习俗上的一种创新。
既能唤醒年轻群体对传统养生文化的认同,又契合中老年群体的饮食喜好。
近年来,中式养生的观念也越来越多地被大众认识并重视。小红书上“中式养生”话题超2.6亿浏览,“中式养生茶”超55.6万浏览;抖音“中式养生”话题超11亿播放。
▌“药食同源”概念的普及
从2002年至今,国家卫健委陆续对外公布了106种既是食品又是中药材的“药食同源”名单。
中式养生水的大多原料:山药、山楂、乌梅、枣等,都包括在“药食同源”名单内,将传统“药食同源”配方通过现代工业重新演绎。

“药食同源”也成为中式养生水的官方背书,帮助品牌降低用户教育成本,提高品牌可信度,增强消费者信任。
据《Z世代健康消费趋势报告》显示,包括红枣枸杞饮、草本茶饮在内的健康饮品/中式调理品成为Z时代爱买的健康产品TOP1,超70%的年轻人倾向购买此类产品。

▌进阶的健康需求
随着“低糖”、“低卡”等健康消费概念的兴起,当代消费者在饮品消费时也越来越注重成分健康和原料天然。
从低卡低糖的气泡水到无糖茶饮,再到如今的中式养生水,也体现了消费者对饮品的健康需求,从基础的原料成分到注重功能与功效。
主打“温补”、“食补”的中式养生水,恰好满足消费者进阶的健康需求。
03竞争加剧,营销内卷
随着入局品牌的增加,中式养生水的行业竞争日益加剧,品牌之间的营销内卷更是激烈。
营销,也使得中式养生水从商超货架进一步火到社交媒体平台。
▌“水替”定位:
中式养生水大部分定位为"水替",比普通水有味道,比普通饮料健康。
当“一天8杯水”成为消费者的健康共识,当传统养生融入健康需求,主打原料天然、传统配方的中式养生水,成为水的替代品也是顺理成章。
而“水替”这一定位,也大大增加了消费者的购买频率与数量,盒马、元气森林等品牌更是顺势推出了900ml的大包装。
▌中药背书:
中式养生水本就与“药食同源”的中药理论密不可分,不少品牌在营销时自然加入了中医中药元素,进一步建立起品牌的信任背书。
例如盒马与江苏中药老字号李良济联名,推出“古法凉茶”新品——五汁饮和暑清元气水。
盼盼旗下的神农很忙联合上海国药老字号童涵春堂,借鉴清代名医鲍相璈《验方新编》中的“枇杷膏”配方,推出新品枇杷炖梨。
▌国风美学:
除了在口味、配方上遵循传统,品牌们在包装设计上也不忘注入中国传统美学元素。
以书法、国画等传统文化符号,演绎出国风美学的现代化表达。

结语:
中式养生水的走红,是消费者健康需求升级、传统养生文化复兴及品牌营销内卷的三重共振。
但品类爆发背后,也暗藏着产品同质化严重、功效缺乏科学验证的隐忧。
品牌想要在品类竞争中杀出重围力,还需在产品及营销上持续创新,通过差异化策略保持品牌竞争力。
本文由广告狂人作者: 4A广告圈 发布,其版权均为原作者所有,文章为作者独立观点,不代表 广告狂人 对观点赞同或支持,未经授权,请勿转载,谢谢!
1
-已有1位广告人觉得这个内容很不错-
继续浏览与本文标签相同的文章
扫一扫
关注作者微信公众账号










