坚持站在姜萍这边的人,还是很多
在公关 1年前
收藏 0
1
【摘要】:舆论引导了谁?
我是日常怀疑一切的姚素馨
来自证据拍在脸上就认的啊嘿哒公关
昨天,与其说阿里巴巴全球数学比赛宣布结果,不如说是姜萍的事儿总算有了个公开结论:
天才少女是假的,跟老师一起作弊是真的。
我也看了一些关于事情怎么会一发而不可收拾的猜测与复盘,其实也不难猜,七七八八地凑起来,个人觉得可能与事实也很接近了。不过,大部分信息没有信源,也就不重复了。
特意晚一点发我们的文章,主要是想等等大家的“反应”。
这篇主要讨论,之前如果埋了雷,挖了坑,去消除的时候,一定会要付出代价。毫发无损、全身而退的“公关手段”,只存在于电视剧。
01
先看肯定要挨骂的几方。
姜萍,算是唯一承担直接后果的人,已经付出了她作为未成年人能付出的最大代价:没学上了。同时,她的名字和形象都是公开的,这个作弊造假的影响也将持续伴随。
网上评价分为两种。占比更大部分认为她是被利用了,年纪小不懂事儿。或者,学校老师要让你干点什么,还能不肯?

也有坚持觉得不能放过她的。

这里多说一句,还记不记得当时宣传片里,姜萍面对媒体镜头神情自若、侃侃而谈“平时做的那些作业,我扫一眼,觉得没什么做的价值 ”。
现在回想,这段都是演出来的啊,如此自然妥帖灵动的程度,去《演员请就位》直接就能赢,轻轻松松吊打内娱。不得不感叹一句:王闰秋老师是懂选人的。
大家代入一下自己,感叹自己绝对没有这个心理素质。

02
根据学校通报,王闰秋也就是被谈话了,今年不能评优这两个毛毛雨处罚。
相比姜萍这个台前人物,连年参加比赛的王闰秋是始作俑者的概率更高,但是骂他的好像并没有更多。
可能,不太好找角度。看来看去,也就是说处罚远远不够的。
其他的,都可以算正面了,比如说王老师水平还是很高的,应该找他给孩子辅导功课。
有没有搞清楚啊,辅导功课和作弊代考,是完全不同的概念啊。他教姜萍的是数学,不是演技。
03
阿里也承担了比较多的火力,毕竟是主办方和第一始发推动者。
达摩院办了好几年比赛,水花一直不大。这次一看初赛结果,简直天降素材,“中专女生”、“天才少女”的标签一打,不就妥妥全网都会去发酵、去对打的“自传播圣体”么。
于是,赶紧做了一个视频,在真的没有好好验证或者选择性无视的情况下,引发大规模传播。
说到底,就是现在企业做网络传播的最典型风险操作:要流量不要命。
这个部分,肯定是集中会被网友骂的。

乃至,质疑整个比赛的目和企业文化。阿里一直都说办比赛是希望推动对于数学的热爱。
相比上面这个,吐槽赛制的也有不少。
很多人不太明白,绝大部分的非官方属性比赛,初赛都是宽松赛制。决赛才会使用相对严格的赛制,来锁定是不是本人完成。
04
关于验证。
数学是最容易分辨能力的学科之一。95分还是92分的水平,可能说不了那么准确,95分和20分可是一眼就能看出来的。
所以,当时就有很多人在说,验证一下不就好了。
6月份的时候,就有很多人提。

现在结论公布,也有这个说法。

但是,都别忘了,只是因为参赛者的身份跟别人不一样,就要求她做额外的操作来证明,在现在的网络环境下,绝对是个雷点,绝对会有一堆人冲过来说你存在“歧视”,是要被骂祖宗十八代的。
阿里就是一家企业,也没任何权利去“调查”什么。在场面上,只要不是姜萍自己说要做,阿里除了让她参加决赛以此判断水平,其他都是不可以的。
当然,阿里也可能跟姜萍一样,不想证明。
05
从8月拖到11月,公众不断追问。阿里拼着不公布全部比赛结果也不肯说姜萍到底怎么回事,依然往死里拖。
舆情始终没有消停,持续催更。


最终,阿里还是宣布了一个与在事实上和在态度上,都与很多人期待不相符的结果。
偷偷说下,这种规模程度的舆情,企业依然可以完全自己主导,不需要上面指示的概率不高。
我们也不知道,整个基调都是“弱化”的处置方案,是怎么出来的。不评判了。
06
涟水中学一开始应该是不知情的,然后就是懵了,最终变成尴尬:这个数学老师虽然作弊造假,但也很可能是中专数学老师里的顶配了,好一块烫手的活招牌。
老师没被开除,按照动不动都要死全家的网络评论标准,肯定也是要挨骂的。

学校还能怎么办呢?负责招生的老师心态崩了么?
07
媒体也被骂了。


甚至,昨天还出来个#舆论不能捧杀完就棒杀#的词条。北京日报英勇出面担任主持人。

甚至,昨天还出来个#舆论不能捧杀完就棒杀#的词条。北京日报英勇出面担任主持人。
央党媒下架了姜萍相关视频,也被人拿出来戳脊梁骨,有博主发现之前收藏过的视频都失效了。

08
之前站队过姜萍的大V,也在被拷问“智力水平”和“人品”。

有的大V还是试图解释自己对事件的看法和当时的态度。但,并没有啥用。

还是我们经常说的,其实两边人的脑回路和使用的技术是高度类似的。
09
当时没有松口,“婉拒”姜萍的浙大,被表扬了。当时有多惨,现在就多有后福。

10
翻了很多评论,几乎看不到有关于自己当时“站队错误”的复盘与反思。
自己只是单纯善良,被无耻的资本和阴险的别有用心人士误导了。

11
好了,真正好看的要来了。
上面评论,都还是接受了“姜萍作弊”、“姜萍没有足够水平”的设定。
但,很多企业都没想明白一件事,你公布的结果,到底会有多少被接受?答案是,很少,比你以为的很少还要少。
12
拒绝接受最彻底的,肯定是常规榜一大哥“阴谋论”。
比如,资本容不下和精英阶层围剿这类说法。
13
当然,也可以不管公告发了什么,依然站在自己的唯一视角,坚定不移。
6月份,坚持说教育弊端的,依然坚信。

6月份,坚持说寒门之光的,依然坚信。
这位的视角,不知道是不是“女孩子”,但是再舞弊,也有相信有天分……怎么做到的啊。

上次这个句式,我是在法制节目看到的,有个人说,“虽然他拿到砍人,但也是善良的”。
行吧。祝福。
14
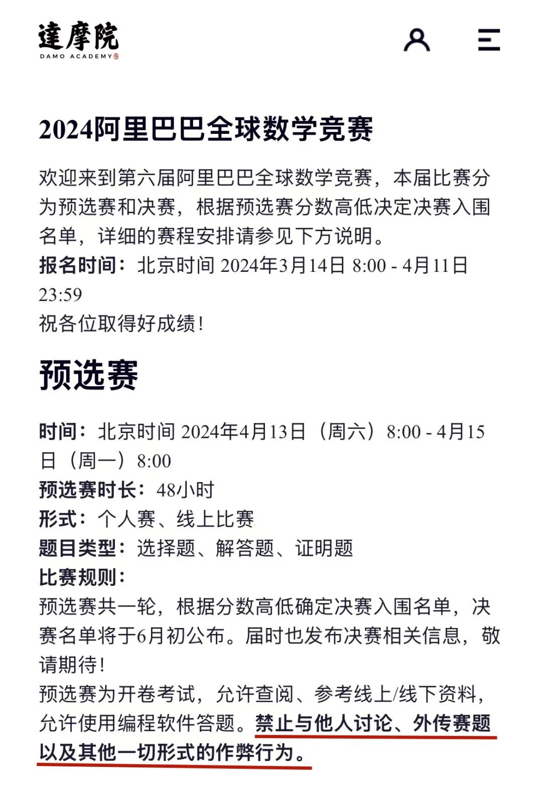
回到比赛本身。因为阿里整体处置采用“降级”、“弱化”方式,用词就比较绕,“禁止与他人讨论”的说法,出现无数版本的理解。
我们先来看下达摩院公布的预选赛规则:

“与他人讨论”、“ 外传赛题”和其他一切形式,都属于作弊行为。
我的妈呀,“开卷”和“独立完成”,两个如此清晰的独立概念,却有大量评论在这个问题上混淆。
比如,好像根本没上过学一样,觉得开卷考可以直接抄隔壁卷子?开别人的卷啊?

比如,认为单人赛可以组团。
我能说什么呢?奥运会马拉松,人家一个人跑43公里,你每5公里换个人……有这种想法确实也是实力的一种表现啊。
比如,说其他人也是集体参赛的。 
且不说这位是怎么知道其他人也是一起参加的。
其他人是一起参加的话,只能说明其他人也作弊,也违规,不代表不能处置姜萍啊。
还有义正言辞地说欺负了“普通中学”和“普通老师”,高喊“双标”的。
是真的看不见这是一场“个人赛”吗?
警察抓到一个小偷,小偷问警察,这条街上那么多小偷为什么就抓我,警察一听有道理啊,把他放了,回去研究如何同一时间精准抓捕整条街的小偷。然后,整条街的小偷说,隔壁街上那么多小偷为什么就抓我们这条街啊……行吧。
真的,买不到脱口秀的票,多看评论。可好笑了,而且全是真实想法。
15
新概念跟着风评被害。

谁能想到?
16
6月份的时候,我想写相关选题,认为极大可能造假。
基本观点就是文章一开始说的“要流量不要命”,数学是多么容易证明的学科啊,都敢把脑袋提在裤腰带上地干。
结果选题被否,他们说肯定挨骂。
后来,北大的袁新意老师实名发布了自己的看法。整篇内容非常充分、非常完整、非常克制,是我心目中做学问的人,最好的样子:既不两耳不闻窗外事,也不居高临下而是一步一步在做说明。虽然,他本人应该是一眼就看出来了。
非常推荐大家去看一下。这是应该花时间阅读的东西,感兴趣的同学在后台回复“袁新意”即可获得全文。
17
在找配图的时候,我和编辑一直都在互相提醒,不要用个人单独看法代替主流。
我们加起来一共翻了几百条原发内容和几千评论素材。以上就是我们看到的舆论呈现的状态。
本文由广告狂人作者: 在公关 发布,其版权均为原作者所有,文章为作者独立观点,不代表 广告狂人 对观点赞同或支持,未经授权,请勿转载,谢谢!
1
-已有1位广告人觉得这个内容很不错-
继续浏览与本文标签相同的文章
扫一扫
关注作者微信公众账号









