疯狂的预制菜,凭什么拥有10000亿级市场?
营销兵法 3年前
收藏 0
3
【摘要】:毫无疑问,现在的预制菜越来越疯狂,可以说迎来了发展的“黄金时期”
毫无疑问,现在的预制菜越来越疯狂,可以说迎来了发展的“黄金时期”。
虎年伊始,预制菜就以黑马的姿态风靡消费市场,成为了年夜饭饭桌上的“新宠”。据《2022年淘宝年夜饭报告》显示,预制菜在春节前夕同比增幅超181%。
2022年3月以来, 随着“囤菜”热潮,全国预制菜的销售增速明显,据有关部门的数据显示,半成品净菜与小吃颇受年轻人欢迎。
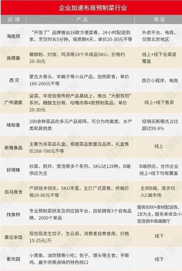
消费市场的大热,也吸引了众多企业的投资布局,一来是企业想要借风口发展,刷一波存在感,为企业谋求流量;二来是企业在特殊情况下采取的经营自救措施,来挽救企业的日渐下滑的营业额;三是品牌的业务边界的探索,寻求新的增长空间,如海底捞、西贝、袁记水饺、肯德基等知名品牌。

据有关数据统计,我国预制菜相关企业约为6.5万家,与预制菜相关企业仅仅在2022年就新增了1400多家。
在资本市场,预制菜赛道同样颇受欢迎,据艾媒咨询的数据显示,在2021年迎来了投融资的高峰期,以懒熊火锅、小牛凯西为代表的预制菜企业,仅在A轮就获得了近亿元的投资。
随着消费市场、资本的追捧,中国的预制菜市场或将迎来快速发展期,艾媒咨询发布的《2022年中国预制菜行业发展趋势研究报告》显示,2021年中国预制菜行业市场规模为3459亿元,2026年中国预制菜市场规模有望超过10720亿元。

01 吃出来的万亿风口,预制菜凭什么受到市场的热捧?
毋庸置疑,预制菜成为了新风口。
预制菜被称为是吃出来的万亿级风口,究竟何为预制菜? 中国烹饪协会等单位是这样 解释的:
预制菜是预制菜为以一种或多种农产品为主要原料,运用标准化流水作业,经预加工、预烹调等制成,并进行预包装的成品或半成品菜肴。
中国烹饪协会等
在这个产品过剩的时代,为什么预制菜能够受到资本与消费者的双重青睐呢?
懒人经济催生用户需求,方便快捷让预制菜成为了餐桌上的宠儿
可以说,现在的懒人经济变成了当下的时尚,是年轻人删繁就简的生活与工作方式。
在这个以人为导向的消费市场,用户的生活与消费习惯就是品牌的机遇和挑战,而预制菜正好可以将年轻人烦恼的一日三餐化繁为简,让消费者可以吃上一口热饭,其方便快捷的烹饪方式,受到了年轻人的喜欢。
根据艾媒咨询数据显示,预制菜的受众更偏年轻化,22-40岁用户占比高达81.3%。

可以说,用户的需求与选择是一个品类能够迅速发展的驱动器,得年轻人者得天下,或也是预制菜能够快速占领市场的重要因素。
深度绑定女性用户对颜值的焦虑,健康属性满足了当代用户的需求
其次,预制菜可以说是成功绑定了女性用户对颜值、身材管理的焦虑(正向意义),预制菜可以定量,能够提供更科学的食物配比,加上年轻人吃好吃得健康的需求下,不少预制菜品牌开始在菜品份量、食物的营养配比等健康属性上下功夫。
这样一来,一方面可以迎合目标受众吃好吃得放心的健康需求,另一方面可以挖掘出产品的新卖点,让年轻人更乐意买单,帮助品牌进一步打开市场。

重新审视下厨与生活的意义,将仪式感表现得淋漓尽致
而在外卖如此方便的今天,为什么消费者会选择预制菜呢?在兵法先生看来,这可能是年轻消费者对品质生活中仪式感的追求。
与外卖相比,预制菜的半成品需要消费者拿回家后二次加工,而当一份菜品端上餐桌后,让那些炸厨房的小白都可以烧出佳肴,这个烹饪的过程给用户带来了满足感与幸福感,也让更多消费者愿意去拍照发朋友圈,并享受着快速烹饪带来的乐趣。
从享受“烹饪”到拍照发朋友圈,让预制菜满足了用户分享与享受生活的期许,并形成了二次传播的链路,影响着越来越多的年轻消费者。
瞄准了野餐、露营这一新风口,两大亿级市场缔结的餐桌产业链
宅经济促使方便快捷的自热米饭、自热火锅、预制菜等产品迎来了发展机遇,让预制菜站到了风口上,成为了用户与资本同时追逐的对象。
加上现在露营热的出现,让野餐成为了水到渠成的事情。大热的露营将灵魂的休憩与味蕾的享受联系到了一起,满足了年轻人消费者精神层面的消费需求。
两大上亿级别市场的缔结,无疑给预制菜这个品类提供了新的市场与增长空间,也让预制菜这个新兴品类备受关注。

另外,一些预制菜本身的制作工艺程序繁琐,加上品牌噱头十足的营销宣传,让预制菜受到了热捧,并成长为现在的新风口。
02 预制菜进入标准化生产,品牌的竞争力在哪里?
随着预制菜市场的大热,有越来越多的品牌加入到了这个赛道中来,虽预制菜有着诸多优势 ,但也有着不可回避的问题:
目前的预制菜正向着食品便捷化、品质化的方向发展,但是众口难调,预制菜进行标准化生产是市场趋势,可标准化生产如何满足用户的味蕾需求;
现在年轻用户对食品的新鲜度、味道、颜色有自己的审美,这便要求企业有过硬的保鲜技术与仓储能力,同时需要冷链运输来保证食品运输的时效性;
另一种重要问题是,品牌便是品牌的竞争力,没有极具辨识度的味道,没有别具一格的营销玩法,预制菜品牌如何占领用户心智增加品牌的竞争力?
目前的预制菜市场,出现了“强市场,弱品牌”的现象,即消费市场大热,但是真正被消费者记住的品牌可能很少,或是没有,如谈菜品,更多人可能记住了酸菜鱼,却没有记住是哪一个品牌提供的酸菜鱼令自己印象深刻。
或许,预制菜企业可以从产品的健康饮食风潮、好吃的角度去挖掘用户的显性需求,而从精美设计的颜值经济,生活仪式感、小时候(妈妈)的味道等角度去挖掘用户更隐性的需求,凭借全新的营销概念来占领消费者的心智,进而增加品牌的竞争力。
换而言之,预制菜品牌如果想要把握机遇,赢得新的增长,则需要进一步挖掘消费新需求、探索“新玩法”、扩大消费场景、培养用户习惯以及提升菜品味道等,去打造品牌的差异化,才有机会弯道超车在预制菜赛道赢得更多可能。
本文由广告狂人作者: 营销兵法 发布,其版权均为原作者所有,文章为作者独立观点,不代表 广告狂人 对观点赞同或支持,未经授权,请勿转载,谢谢!
3
-已有3位广告人觉得这个内容很不错-
继续浏览与本文标签相同的文章
扫一扫
关注作者微信公众账号




