万字整理 I 经营管理笔记:COO能力指南
4年前
收藏 4
0
【摘要】:橘先生认为COO作为组织高层,第一为组织负责,第二为项目负责,第三为协作管理负责。
01 前言
一个企业的变迁、动荡或创新从来不是内部制度变革、竞争加剧等表象原因引起的,而是企业的核心思想和关键观念发生了深刻的变化。
一个进步的组织之所以给人以欣欣向荣的印象,就在于决策人和高管层的思想之开明。
开:就是有原则,但不死板;
明:思考有深度,眼光看得清;
——九虏,资深策划人、连续创业者

本期的文章是根据近期项目的有感而发,在文章的开头,先谈谈COO(运营总监)的岗位。
COO作为公司重要的管理岗位,主要负责公司企业的日常运作,并向CEO报告。虽然名称里有运营二字,但与运营经理的工作完全不同。COO参与制定企业长远战略,协助各事业部门整体项目集运营和管控。对CEO负责,对企业的运营管理负责。
坐上COO这个岗位的人应具备足够的知识储备和行业背书。从我自身说起,自助理开始入行,也一步步到达过总监位,从落地执行的繁琐工作到组织战略决策的各个环节都有些许感触。
在橘先生任职这个岗位时,那时因为业务方向还未确定,基本每周、每月都有与老板讨论或争吵某一问题。幸运的是,最后那次合作成为了可以小小自满的经历。
橘先生认为COO作为组织高层,第一为组织负责,第二为项目负责,第三为协作管理负责。如果“无能”一词,被近百名协同部门的员工同时用在一名COO的身上,将是极度讽刺的。
结合实例,就此展开聊聊吧。
02 运营总监的思维能力
近期,某位合作过的COO跟橘先生说:“所谓运营,就是将势能放大。”在一个不合时宜的项目阶段,运营一个不面向C端消费者的产品矩阵时,对流量平台(抖音/小红书)集中火力猛轰。
对此,我嗤之以鼻。我曾问过他一个问题:“你了解过目前所处行业的支持性政策、行业规律及用户群体需求和流量分布么?”获得的却是模棱两可的回答,不具备任何参考价值。
当COO自身不具备思维能力时,他将难当大任,不过是唱红白脸的小傀儡。我认为作为一名核心高管,这个职位至少应当具备以下三个高度的思维力。
宏观思维:社会大局观
“起风了,猪都能上天!”资本圈流行的这句话绝不是空穴来风。2021年,资本在新消费品牌、预制菜、元宇宙等赛道沸沸扬扬,投的市场风生水起。
如今仅剩下【预制菜】还在持续发力,而【元宇宙】已经有所回落,继续炒着前几年风口的冷饭(虚拟人物)。资本永不眠,它是逐利的,方向便是社会缩影的趋势方向。
回归主线。
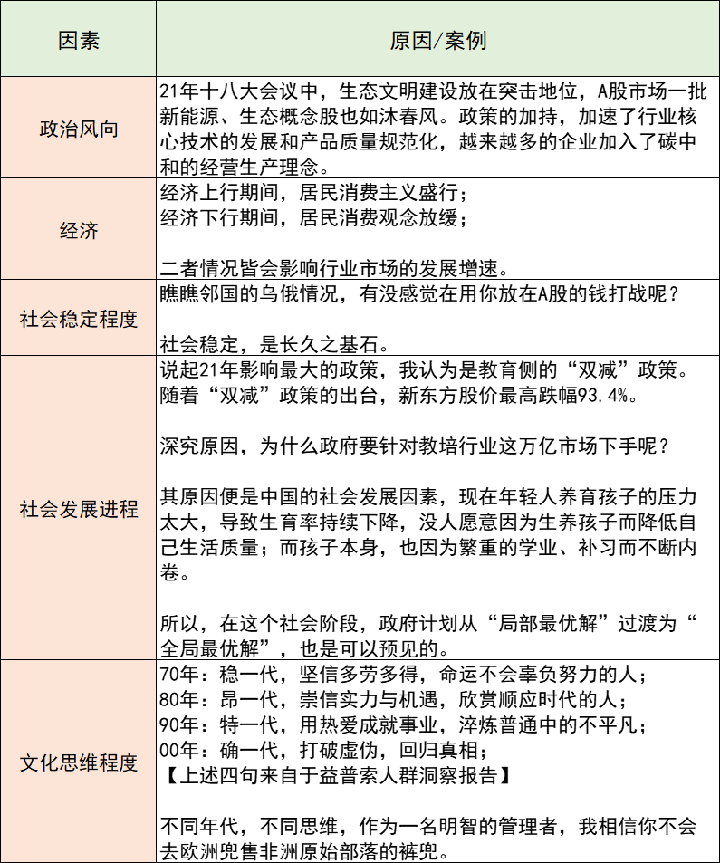
宏观的商业思维是基于所处地区的社会大环境的全方位考量,支持性政策对组织发展起到促进作用,那么限制性政策呢?带着问题,大家可以看看下图的随笔(思考向-不作参考)。

作为一名COO,应当具备综合的宏观战略思维,主动了解政策风向、资本走向、社会环境等情况。切记作为企业经营的主要负责人,谨记自身不能对宏观大环境一无所知!
中观思维:行业思维观
专业
这个词很好地诠释了行业思维的作用。跨行业跳槽时,首要第一步就是调研市场和用户。我见识过有些高管从旅游行业跳槽至石材行业,仍以为可以用旅游行业(微商)的传播思维复制至石材行业。
自以为是地认为老一套的运营方式也能复制效果,然而实际的结果是如此惨败,却仍不主动研究目标群体的需求。曾经对自身能力的夸下海口,都已变成了同事间,甚至是同级别间的笑谈。
一名COO应对行业有着足够的认知。如果不具备这样的认知,请躬身入局快速吸收,而不是翘着鼻子说:“一两年后,我就能成为专家。”其他入行七八年的人向我吐槽,他都不敢自称半个专家。无畏地自大,会让人产生厌烦。
所以,一名COO在行业中,至少需主动了解什么?以下,是橘先生的一点理解:
微观思维:实战能力
橘曾在《浅谈定位》一文中谈到:定位是钉,战略是锤,运营与管理是制作成品的必要过程。
一个组织的运营不仅仅是了解政策方向和把握行业方向,落到实处的运营与管理能力更为重要。作为一名COO,不可避免地要对落地项目进行评估,甚至如果项目刚开启,你的工作可能与经理无异,也要参与项目案研究、策划和执行当中。
此时,你的策划能力和统筹管理能力,将向所有协同的部门展示得一览无余。这里我由衷地建议,如果你是运营总监且不了解各流量平台的规则和运营方式,请把分解任务的工作让下级处理。
如果是自己策划好后硬性执行,发现效果不佳,也记得别让团队背锅,最后把自己撇在一边。“做错了,立正挨打”也是身为领导者的一种气魄。
实战能力主要分为以下两项:
1. 具备市场化运作的实战能力
如何在成熟的红海市场,善用资源打出属于自己的一片天?
如何在新兴的蓝海市场,成功完成目标客户群的用户教育?
运营总监不应该是成天把自己关在书房的人,写着战略分析和STP定位。这种情况经常出现在跳级晋升的高管身上,他们没有真实的基层工作经验,对各类型渠道的理解、实操的工作内容及工作量认识较为浅薄。最终导致在领导过程中,偏离更好的市场发展路径。
这里,橘先生不过多阐述渠道的定位,因为我自身也不能完美地浓缩每个类型的渠道的运营方向与精髓。那来说说,我曾经见识过的骚操作吧(Ps:读者可以思考下,从哪类方向走合适呢?)。
① 美育行业:疫情期间,不加大线上品牌建设,却执着于线下活动的开展。
为什么不做品牌建设?因为要烧钱做产品,要烧钱做团队和渠道。明明已经在线上有所起色,却仍放缓线上动作,去开展大型的线下活动。主要原因是因为活动能带来更直观的收入和现金流,这个想法直到3月份疫情再次封锁厦门,就被现实证实了结果。
②某小众(To B)行业:明明是做工业物联网,在行业上拥有独一无二的创新产品链,运营却将主要精力投入在自有媒体矩阵的建设上,并且因各种因素导致自己的账号也没有起量。
为什么不借势而为?通过与其他方的合作,带动自有媒体矩阵的粉丝增长和账号权重的提升。市场可不是靠着脑补和热血,就能有用户买单的。另外,资本和组织讲究效率,在你还在奢望自己账号爆粉,研究平台运营如何养号时,时间作为最大的沉没成本已经悄然流逝。与其如此,不如把资源投给销售部门,重点打造销售团队,短期内更能看到效果。
PS:我见过不少老板直接拍脑子想定位,自以为理解用户和渠道,实际上是自身主观的猜想。有时候能猜对,有时候会猜错,好像买彩票中大奖一般听天由命。实际上,从无数的市场信息中,排除无效信息,找出最适合的路,才是一名身处策划行业的专业人士所做出的事情(无论你是哪类的策划出身,都应当敬畏市场)。
2. 具备组织内部管理的实战能力
1)向上管理
本文开篇即提到COO作为负责公司整体运营的管理者,直接向CEO报告。那么,COO的向上管理即为对CEO的管理,这时候不得不提到苹果公司曾经的COO库克与CEO乔布斯了。
库克与乔布斯是风格迥异的两类领袖,前者擅长运营,后者则是天生的产品高手;前者习惯于保持缄默,后者则有着强烈的“领袖气场”,具备说服力极强的演讲能力以及领导力。这导致了库克在被委任苹果CEO时,谁也看不好他,但时间证明了他是一名优秀的“守成者”。
库克的管理风格与乔布斯完全不一致。乔布斯在位时,习惯使用“赛马机制”,鼓励各部门间相互竞争来达成目标。而库克一上位,苹果的官网上列出了6条价值观:无障碍使用、教育、环境责任、包容性和多样性、隐私性和安全性、供应商责任。
要知道乔布斯可完全不会在乎这些,而库克却在苹果的可持续发展计划上,下了苦功夫。如果把乔布斯比作火焰,库克则是水,相信在他们彼此为CEO和COO时,COO库克也浇了不少水给CEO乔布斯,这是决策和管理上的相辅相成。
COO的向上管理是最为困难且重要的,它不是指一味地服从CEO的指令,也需要根据实际出发,提供建设性的意见。涉及到明显的方向性错误,该硬气就应该硬气,不然你与拿着普通薪资的职员有何区别?当COO只是一名小傀儡时,背着锅的样子看起来着实好自信。
2)横向管理
横向管理大多为跨部门管理,对接人大体为同级或其他部门的员工。如果是没有建立固定流程工作的横向沟通/管理,COO应当充当润滑剂,让部门之间的沟通更为顺畅,跨部门协作的方向更趋于同一点。
横向管理的难点
①跨部门的沟通与协作就分工、资源划分等事务难以达成一致;
②项目推进中如遇到阻力或困难,难以快速补救、调整;
③横向管理对应着人情,如果跨部门领导间关系不好,会造成工作相互推诿的问题;
每家公司的COO级别不尽相同,有些与职能部门权限一致。我就曾见过一名刚入职没俩月的COO,对着身为创始人之一的产品总监说:“我曾经的职级应该是比产品高一级的。”当天,人家就没甩好脸色给他看。无独有偶,这位仁兄还对着业务部门摆架子,吹嘘自己的能力。这下好了,刚来就得罪公司半壁江山,然后他之后的工作是如履薄冰,全靠CEO帮忙推进了。
如此可见,横向管理(沟通)之重要。
3)向下管理
生理的需求<安全的需求<社会上的需求<尊重的需求<自我实现的需求
——马斯洛·【需求层次结构】
向下管理可以笼统理解为【对员工的管理】。不同管理者可能管理方式各不相同,有高效激进、有温和儒雅、有就事论事,可谓是千人千面。但是,经过多年的职场经验,我认为唯有两点最为核心,即尊重和自我实现。
员工也是人,吃五谷杂粮,有七情六欲。当员工具备能力和足够的金钱时,能让他死心塌地留下的原因来源于尊重和成就感。作为一名COO,向下管理给人看的是气魄和能力,少一些因心情不爽就拿员工开涮的废物模样(减少职场PUA,看重真实能力,从你我做起)。
马云曾说过:他最大的能力不是造就了阿里巴巴,那是结果。而是把一群优秀的人聚集起来,管理好并共同努力出了一个阿里巴巴。一名好的领导者或者公司应当尊重员工,并把员工的自我实现与组织的发展目标相互结合。
我曾看见过有些企业将核心部门员工当作流水线,它本身属于小众行业,成天标榜着自己行业人才过少,却又习惯性的无目的性地布置内耗任务。
并且,在这繁重的事务中,管理者跟上了发条一样地没有能力却喜欢PUA,团队氛围极差,手下的员工和其他部门的人都极度不认可他。
如此频繁的连续加班,无效率且无目的性的政治性工作安排,让有能力的员工纷纷流失。因为在这群人眼里,他们不缺一份薪水看得过去的工作,而是缺一个值得信任的企业。最终,这个行业便进入了死循环。
想想为什么向下管理也是领导的核心能力之一?如果优秀的人离开,呆得住的人留下,全员躺平,组织必定会失去活力。一句话:恶果自食。
PS:我带领团队时,对自己和对下属都互有要求:
①对自己
持有足够的专业度;
保持每天累得很,回来也得看几小时报告的学习态度;
团队里最难的材料,从我这里出,再开展讨论调整;
在项目集管理中,尽可能地保持效率和零重大失误;
培养下级,接受下级的质问或帮他解答疑惑;
如有更好建议,下级可以随时打断我的发言;
尽可能减少组织内耗,培养团队的工作氛围;
②对下属:
所属工作的专业;
完成目标的效率;
4)自我管理:项目统筹能力
作为一名COO的自我管理,大多体现在项目集管理能力上,即多项目集合的统筹能力。我把达成它的能力要求分为三个部分,①目标导向;②效率意识;③学习与接受的能力;
①目标导向
俗话说得好:“不以结婚为目的的恋爱,都是耍流氓。”管理项目也是如此,不以完成目标为目的的运营,都是瞎扯。
但事实上,这种瞎扯的情况很多,无论是国企,还是民营企业都经常发生。我曾见过一公司的COO在公司战略方向尚未确定的情况下,量化下层员工的工作内容,而且是要求“加量不加质”。为了迎合高层喜好而选择下达了瞎扯的安排,全然不思考这样的安排是否在业务逻辑和组织内部情况里适合。
最终的结果当然显而易见了,不仅效果不佳,团队也被折腾得够呛。我也曾有过一次安排过度运营的经历,记得是在制定付费用户运营的规划,想着精细化运营更佳,却忘记了员工能力和人数。那时也多亏手下的营销经理提醒我后,当即就调整了安排。现在想想也是庆幸,
创业型公司或中小型企业本身人员配置就不如大集团,没办法做好与之媲美的敏捷开发和项目落地速度,如果一味地去学习“华为”们,可能没几天就落入“无人”可用之地。
传闻,微信之父张小龙每次有一些与众不同的点子,就要求下面的产品和技术部门在尽可能短的时间内进行灰度测试,不合适就丢掉。这背后如果没有优秀且庞大的技术团队支撑,自己想想,可能实现么?
所以,我奉劝一句提醒:请认真思考业务模型,并找到最合适的渠道展开运营。作为一名COO,你应当为组织的目标负责,而不是一味地迎合更高层的癖好,请尽可能地停止无效的组织内耗行为。
②效率意识
“效率意识”不等同于内卷下的工作量,不是指工作越快就越有效率,而是尽可能在最短时间完成目标的主动行为。
COO并不是靠年限就能坐上的位置,他应当了解组织各个位置的工作内容、工作情况。结合组织的历史发展情况,将组织内所有现有的、将来的人、事、物等要因综合起来,并且也需要考虑到组织外部环境因素,最终通过取舍制定最佳的组织运营规划。
效率意识,是一种对沉没成本的核心管控力。
③学习与接受的能力(Still hungry,still foolish!)
100%能坐上COO的人具备一定能力与学识,他的学习能力毋庸置疑,但接受能力却因人而异。
有一个词能很好地形容接受能力不强的这类人,叫做功能性文盲。
它指的是一个人到了一定年龄或一定程度后,他很难再接受新的东西和建议了。那么,他读的所有的书都是为了印证自己的观点。“你看~果然不出我所料”,只要是跟他的想法相左的,这个人都视为异端。
这种情况在上下级对话中极为常见,别次次拿组织战略思维来搪塞下属。对于一些执行的东西,你100%不如天天做执行的人家所了解得更为深入。
运营、管理、市场、营销、渠道、活动、品牌、投放等策划性工作,都是玩脑力的运动,执行方式随着渠道/平台规则的变化而变化。作为COO的你必须具备持续更新的渠道运营知识,如果不行,就请试着接受他人的建议。
组织从来不是一言堂,不然你信誓旦旦说这样最好的时候,请明确自己是这一决策最终负责人,下属们可不愿用来充当他人无知的背锅侠。
后记
明眼人通读全文后,一定会发现本文针对性极强。没错,这正是橘先生最近碰到的人、事、物。
运营应当是组织的燃料,当火箭升空时,助力跨越天穹。
运营总监是直面市场的角色,他应当懂得敬畏市场/组织,敬畏才有思考,思考才能突破资源的局限。
下图是橘先生去年在Boss直聘社区板块的回答,问题是:你认为作为运营总监,工作中遇到最困难的问题是什么?
我的回答是:①能定方向;②懂取舍(对应知进退);
作为一名COO时,还在考虑如何让领导如何开心的话,这种人在人生态度上就极度不合格。最后,我要借用【藏锋】的一句话:
中年危机从来都是分层化,是否前期策略性布局,决定了35岁是黄金年龄还是焦虑年龄。
35岁不可怕,可怕的是温水里的青蛙。
本文由广告狂人作者: 橘先生的工作笔记 发布,其版权均为原作者所有,文章为作者独立观点,不代表 广告狂人 对观点赞同或支持,未经授权,请勿转载,谢谢!
0
-已有0位广告人觉得这个内容很不错-
扫一扫
关注作者微信公众账号










