拼多多被知乎“砍了一刀”
甄妙 5年前
收藏 0
1
【摘要】:互联网不该失去记忆
新的一年第一个工作日的热搜,被拼多多占据了。
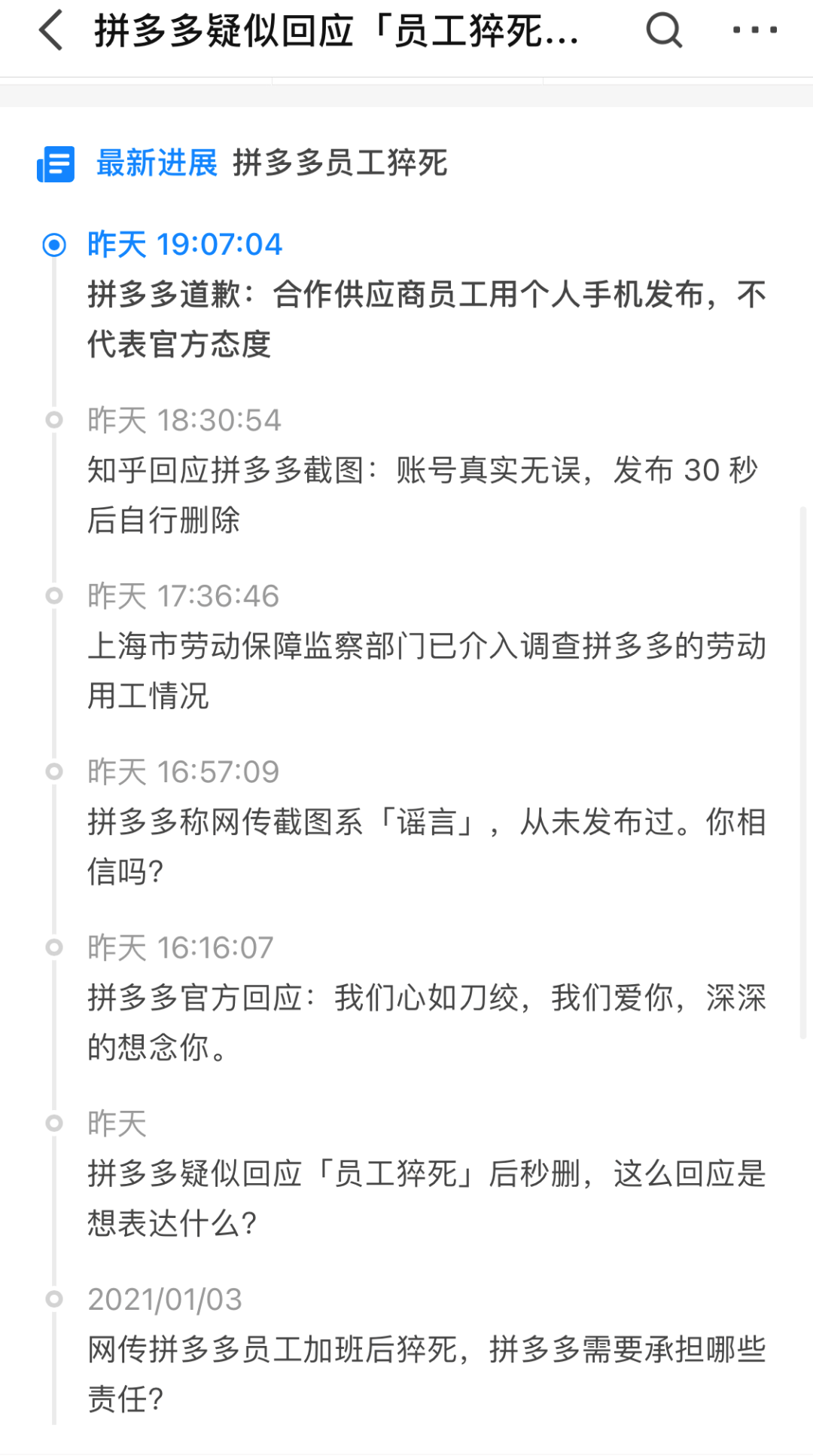
先是有人爆料,自己的好友拼多多新疆买菜 妹子凌晨一点半下班路上猝死,引起大量网友关注。

后被拼多多 回应确有此事,表达官方对逝者的怀念,迅速在 各大平 台登上热门。

在舆论发酵之际,一个认证为拼多多官方的知乎账号发表了在知乎问题“如何看待网传拼多多员工加班后猝死一事”问题下发表了如下言论:

这幅资本家的嘴脸,瞬间引起了各位互联网人的强烈不满。随后该言论秒删,但截图已经被广泛流传,引发巨大争议。
一开始拼多多回应称“网传截图”是谣言,从未发布过。

却被知乎迅速打脸,“账号真实无误”,发布28秒后自动删除。

被打脸的拼多多又出声明,称内容是合作供应商员工干的,登错了账号发表的评论。

简单捋一捋,就是拼多多辟谣被打脸的全过程,附一张知乎整理的时间线:

大概拼多多的公关也是没想到,自己一开始辟谣“知乎截图”是假的,会引起知乎官方亲自下来打脸,所以让他第二次的回应,将锅甩到合作商身上显得是那么不可信。
但有一说一,切错账号这个说法却也是最合理的。很多大公司的知乎账号都会选择合作商来管理,省事省力,因此出现切错号的可能性很高。
但我其实是有另外一种猜测:有没有可能拼多多是故意的?故意留下情绪化的回复,火速删掉,去探测舆论的反应?
这些年来,互联网大厂的“996”高压生活已经成为普遍共识,员工因工作出现身体问题的不在少数。就在拼多多这个时间爆出来的时候,上海商汤科技也有一名员工不幸猝死,但是引起的讨论度就小得多。
所以这次事件之所以会引起这么爆炸性的讨论,一方面是戳中了互联网“打工人”的痛处,另一方面就是因为这是一名拼多多的员工。
如果换做是一家普通没有名气的公司,我可能还会怀疑是公司方是“贼喊捉贼”想要测试舆论走向,但这种方式对于这些有知名度的公司而言,太冒险了,任何智商正常的公关人都不会就这样做。
发生危机,公司从自身角度出发做公关处理无可厚非,拼多多先是从各种大流量平台入手比如今日头条、微博等开始清理内容,后续又敦促死者家属发声,试图灭火。

(来自微博用户@阑西)
从民众讨论来看,不管这次事件,究竟是切错号的乌龙还是自导自演,拼多多的这次的公关注定是失败了。
拼多多越是想挽回自己的颜面,就越是让大众感到寒心。 毕竟那个冬夜里离开的女孩,她的生 命可挽回不了了。
对很多公司而言, 出了事儿犯了错,最好的处理方法就是诚恳道歉,否则很多时候越解释越错。
比如2020年年初,海底捞因为涨价问题被马上热搜,也是立马道歉,舆论上没有受到太大的影响。

、另外值得一提的是,在这次拼多多的事件中,知乎的两次下场起到了至关重要的作用。
第一次自然就是知乎亲自下场给拼多多“验明真身”,第二次则是在拼多多“甩锅”给合作商家后,拼多多的知乎官方账号被禁言15天,网传截图显示,该账号一度被永久禁言。

根据《知乎机构号入驻服务协议》,知乎机构号使用权仅属于初始申请入驻主体。账号使用权禁止赠与、借用、租用、转让或售卖,违反约定会被处罚。
而这两次知乎“砍一刀”的神操作,不仅引导了正确的舆论导向,同时也让自己的平台刷足了存在感。大概也是吸取了之前万茜手滑事件,没能抢在阿里巴巴安全部“说盗号可能性很低”前,先下场吸一波粉的教训。
谈论到这,我们今天虽然着重分析的是舆情,但我们并不是想吃什么人血馒头。在我们看来,公关的作用是将负面影响降到最低,但并不是要将所有的错误磨平。
我们同样对会对拼多多的回应感到气愤,我们也会为离世的女孩感到可惜,毕竟她还那么年轻,应当拥有大好年华,光明的未来。
打工不易,赚钱不易,但身体永远是最重要的,希望大家2021年都能健康平安。
本文由广告狂人作者: 甄妙 发布,其版权均为原作者所有,文章为作者独立观点,不代表 广告狂人 对观点赞同或支持,未经授权,请勿转载,谢谢!
1
-已有1位广告人觉得这个内容很不错-
继续浏览与本文标签相同的文章
扫一扫
关注作者微信公众账号




